Viewpoint... Help behavior is criminalized legislation to explore.


Published:

2022-08-03

Interpretation of the Concept of Positive Crime of 1. Helping Behavior The term "helping to criminalize" has no corresponding expression in the criminal law of our country, which is born in the context of German and Japanese criminal law. The criminalization of helping acts in German and Japanese criminal law is similar to the "principal criminalization of accomplices" in our criminal law ". On the one hand, the legal provisions of principal and accessory in our country stipulate in articles 26 and 27 of the criminal law that "the principal offender plays the main role in the joint crime" and "the accessory offender plays the secondary or auxiliary role" have the function of conviction, while "punishment according to all crimes committed by the group" and "punishment should be given a lighter, mitigated or exempted" have the function of sentencing. However, the terms "primary", "secondary" and "auxiliary" used in the conviction provisions have the characteristics of ambiguity and uncertainty, which leads to an uncertain deviation in the specific conviction. If we directly follow the concept of principal and accessory in our country, the helping behavior that plays a secondary role in the joint crime is punished according to the accessory, it still can not solve the problem of the distribution of the facts in the joint crime. Joint crime solves the problem of factual attribution, that is, the problem of who bears the criminal act, while sentencing solves the problem of responsibility. Before putting all the facts of the crime together and attributing the facts of the crime to the actors in order to complete the accurate conviction, the theory of principal and accessory is directly used to discuss the sentencing problem, which can easily lead to the phenomenon of unfair judgment. The concept of "accomplice and principal offender" in German and Japanese criminal law takes the constituent elements as the classification standard, that is, the principal offender directly implements the constituent elements, and the accomplice (instigator and aider) indirectly implements the constituent elements. Although the concept of "accomplice of principal offender" in the context of criminal law in China has both the functions of conviction and sentencing, in the actual use process, its conviction function is often replaced by the function of "accomplice of principal offender". With the constituent elements as the core, all the behaviors that conform to the constitution of the crime are summarized as the positive offender, and the behaviors that contribute to the positive offender are summarized as the accomplices, on this basis, all persons involved in criminal acts are divided into principal and accessory offenders according to the division of labor and the degree of participation. From this point of view, the concept of accomplice of principal offender is used to complete conviction first, and then the concept of accessory of principal offender is used to complete sentencing. The "accessory of principal offender" in China uses both "accomplice of principal offender" as the conviction function and "accessory of principal offender" as the sentencing function, which is a perfect solution to the determination and sentencing of joint offenses. The Legislative Practice Basis of the Positive Crime of 2. Help The embodiment of the criminalization of the act of helping in the criminal law of (I) in 1997 There are as many as 48 crimes of facilitating the criminalization of acts, mainly in the public sphere. Through the analysis of the legislative reasons for the criminalization of helping behavior, it is found that most of the legislative phenomena are to make up for the legislative gaps that are new and have serious violations of legal interests in society. Before the act of helping is criminalized, some crimes can be punished through the theory of joint crime, but they are faced with the problems of difficulty in investigation, difficulty in obtaining evidence and inadaptability to crime and punishment, so they are given the status of criminalization and their legal punishment are improved. There are also some crimes because the act of helping is independent in the new era, and in the crime caused by the infringement of legal interests and social harm is even more serious than the positive, in order to better avoid the occurrence of such crimes, so the legislation will be as a positive crime. The following will elaborate on the legislative law of the positive crime of helping behavior. A Summary of the Legislation Law of the Positive Crime of 3. Helping Behavior The phenomenon of (I) positive crime mainly exists in the field of obstruction of social management order. The legal provisions on the criminalization of helping acts are mainly distributed in the chapter on the crime of disrupting the social management order, with a total of 26, accounting for more than 50% of the legislative crimes of the whole crime of helping acts. The social management order has become one of the main directions of concern for the criminalization of helping acts in the criminal law, which shows that the criminal law attaches great importance to the protection of social legal interests. Stable social security and good social order are not only the environment on which people depend for survival, but also an important external guarantee for people to improve their happiness index. The chaos and instability of social order will seriously affect people's lives. Facing the whole society, social legal interests have the characteristics of common and super-personal legal interests. With the maintenance of social legal interests, personal legal interests will be in a safe external environment, and personal legal interests will be further protected. Safeguarding social legal interests is the premise of protecting individual legal interests, and the protection of individual legal interests is the result of safeguarding social legal interests. Promoting the help behavior of related crimes in the social management order through the form of criminalization and punishing crimes in time can not only create a peaceful and orderly social environment for the survival of mankind, but also reduce the impact of social crimes on individual crimes. Cut off the chain of social crimes that breed individual crimes, reduce the occurrence of individual crimes, and create a good social order. The positive criminalization of (II) mainly exists in the "chain" crime. The "chain" crime is integrated before and after. The links in the chain are interrelated, but the links are independent. The completion of the behavior in front of the chain paves the way for the behavior in the back and helps the smooth implementation of the following links. Taking the financing of crimes against the state as an example, the act is generally closely related to other crimes against the state. The former act is the internal driving force of the latter act, and the latter act is the inevitable result of the former act. In order to reduce the occurrence of criminal acts endangering national security, the financing acts with greater legal interests at the front end of the criminal chain are defined as crimes; another example is the crime of transporting counterfeit currency, the act of transporting and the act of manufacturing, selling and buying counterfeit currency have formed a set of stylized criminal processes; another example is between the crime of money laundering and the crimes of drugs and underworld organizations. Money laundering is the downstream crime of these crimes and is the inevitable result, the existence of the crime of money-laundering will also breed the occurrence of upstream crimes; another example is the crime of rare and endangered wild animals, which has gradually formed a criminal chain of hunting, buying and selling, and the transportation behavior is essential to realize the criminal chain. If there is no transportation behavior, the purchase and sale behavior cannot be realized, and the hunting and killing behavior will become meaningless. There are many other crimes, and each crime link is related to other links. If there is no link, the whole crime will cease to exist. In general, the preceding behavior breeds the occurrence of the following behavior, while the latter behavior provides a broad market for the preceding behavior and also encourages the occurrence of the preceding behavior. The help link, but also before and after several acts run through, to promote the realization of the whole crime. Therefore, in the "chain" crime, each link plays an important role. Separately defining a certain link in the chain crime as a crime and promoting it as a positive offender is conducive to curbing the occurrence of crimes in other links. (III) positive offending behavior from "auxiliary" to "leading" role In the field of accomplice, helping behavior plays a facilitating role, relying on and adding to the behavior of the positive offender and producing the infringement of legal interests, and its effect and social harm are less than that of the positive offender. In the legislation of positive criminalization, although the act of helping is connected to other criminal acts, it is independent in itself and can be criminalized without relying on other acts. Helping behavior plays a leading role in the process of crime, determines the result of the whole crime, and helps behavior to have independent legal interest infringement. Taking the crime of helping information network criminal activities as an example, the object of help has changed from the "one-to-one" feature of traditional crime to the "one-to-many" feature. The unspecific nature of the object of help has infinitely expanded the occurrence of damage consequences, and made the law benefit infringement of help behavior tens of millions or hundreds of millions of times expanded, and the social harmfulness was gathered and strengthened, thus making it have independent law benefit infringement, even more than the offender. For example, the crime of providing intrusion and illegal control of computer information system programs and tools, the person who provides network system vulnerabilities and the person who writes Trojan horse software according to network system vulnerabilities are often personnel with different professional division of labor, and there is no criminal conspiracy between these personnel. The front and back behaviors are independent of each other, do not depend on each other, and do not establish accomplices. However, the front and back behaviors have huge legal interests and infringing, so on them, give punishment and avoid loopholes in punishment. 4. Summary In the traditional criminal model, aiding offenders are generally treated as "accomplices" and are subject to lighter, mitigated or exempt penalties compared to the principal offender in sentencing. However, in the new form of crime, the independent legal interest of helping the offender in the joint crime is far greater than that of the positive offender, in order to adapt to the crime and punishment, to make it positive, to give the legal status of the positive offender, so the act of helping the positive offender as a legislative phenomenon, has a certain degree of rationality.

Interpretation of the Concept of Positive Crime of 1. Helping Behavior

 

The term "helping to criminalize" has no corresponding expression in the criminal law of our country, which is born in the context of German and Japanese criminal law. The criminalization of helping acts in German and Japanese criminal law is similar to the "principal criminalization of accomplices" in our criminal law ". On the one hand, the legal provisions of principal and accessory in our country stipulate in articles 26 and 27 of the criminal law that "the principal offender plays the main role in the joint crime" and "the accessory offender plays the secondary or auxiliary role" have the function of conviction, while "punishment according to all crimes committed by the group" and "punishment should be given a lighter, mitigated or exempted" have the function of sentencing. However, the terms "primary", "secondary" and "auxiliary" used in the conviction provisions have the characteristics of ambiguity and uncertainty, which leads to an uncertain deviation in the specific conviction. If we directly follow the concept of principal and accessory in our country, the helping behavior that plays a secondary role in the joint crime is punished according to the accessory, it still can not solve the problem of the distribution of the facts in the joint crime. Joint crime solves the problem of factual attribution, that is, the problem of who bears the criminal act, while sentencing solves the problem of responsibility. Before putting all the facts of the crime together and attributing the facts of the crime to the actors in order to complete the accurate conviction, the theory of principal and accessory is directly used to discuss the sentencing problem, which can easily lead to the phenomenon of unfair judgment.

 

The concept of "accomplice and principal offender" in German and Japanese criminal law takes the constituent elements as the classification standard, that is, the principal offender directly implements the constituent elements, and the accomplice (instigator and aider) indirectly implements the constituent elements. Although the concept of "accomplice of principal offender" in the context of criminal law in China has both the functions of conviction and sentencing, in the actual use process, its conviction function is often replaced by the function of "accomplice of principal offender". With the constituent elements as the core, all the behaviors that conform to the constitution of the crime are summarized as the positive offender, and the behaviors that contribute to the positive offender are summarized as the accomplices, on this basis, all persons involved in criminal acts are divided into principal and accessory offenders according to the division of labor and the degree of participation. From this point of view, the concept of accomplice of principal offender is used to complete conviction first, and then the concept of accessory of principal offender is used to complete sentencing. The "accessory of principal offender" in China uses both "accomplice of principal offender" as the conviction function and "accessory of principal offender" as the sentencing function, which is a perfect solution to the determination and sentencing of joint offenses.

 

The Legislative Practice Basis of the Positive Crime of 2. Help

 

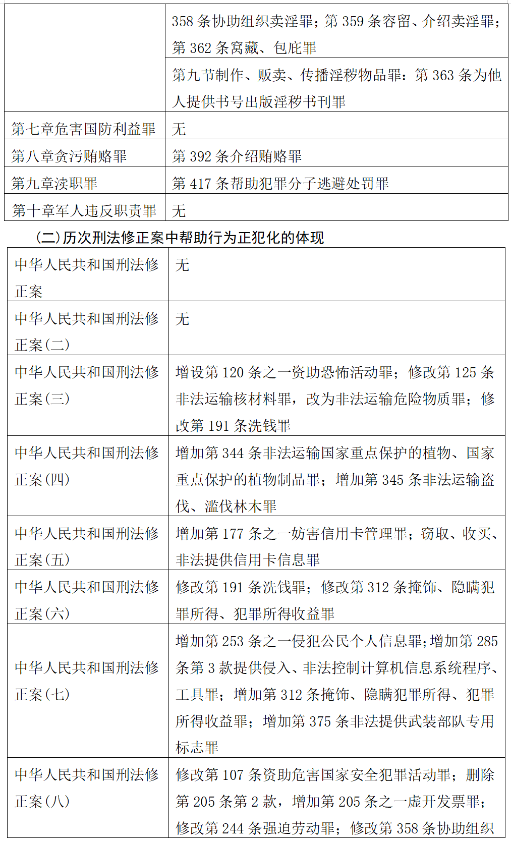
The embodiment of the criminalization of the act of helping in the criminal law of (I) in 1997

 

图片
图片
图片

 

There are as many as 48 crimes of facilitating the criminalization of acts, mainly in the public sphere. Through the analysis of the legislative reasons for the criminalization of helping behavior, it is found that most of the legislative phenomena are to make up for the legislative gaps that are new and have serious violations of legal interests in society. Before the act of helping is criminalized, some crimes can be punished through the theory of joint crime, but they are faced with the problems of difficulty in investigation, difficulty in obtaining evidence and inadaptability to crime and punishment, so they are given the status of criminalization and their legal punishment are improved. There are also some crimes because the act of helping is independent in the new era, and in the crime caused by the infringement of legal interests and social harm is even more serious than the positive, in order to better avoid the occurrence of such crimes, so the legislation will be as a positive crime. The following will elaborate on the legislative law of the positive crime of helping behavior.

 

A Summary of the Legislation Law of the Positive Crime of 3. Helping Behavior

 

The phenomenon of (I) positive crime mainly exists in the field of obstruction of social management order.

 

The legal provisions on the criminalization of helping acts are mainly distributed in the chapter on the crime of disrupting the social management order, with a total of 26, accounting for more than 50% of the legislative crimes of the whole crime of helping acts. The social management order has become one of the main directions of concern for the criminalization of helping acts in the criminal law, which shows that the criminal law attaches great importance to the protection of social legal interests.

 

Stable social security and good social order are not only the environment on which people depend for survival, but also an important external guarantee for people to improve their happiness index. The chaos and instability of social order will seriously affect people's lives. Facing the whole society, social legal interests have the characteristics of common and super-personal legal interests. With the maintenance of social legal interests, personal legal interests will be in a safe external environment, and personal legal interests will be further protected. Safeguarding social legal interests is the premise of protecting individual legal interests, and the protection of individual legal interests is the result of safeguarding social legal interests. Promoting the help behavior of related crimes in the social management order through the form of criminalization and punishing crimes in time can not only create a peaceful and orderly social environment for the survival of mankind, but also reduce the impact of social crimes on individual crimes. Cut off the chain of social crimes that breed individual crimes, reduce the occurrence of individual crimes, and create a good social order.

 

The positive criminalization of (II) mainly exists in the "chain" crime.

 

The "chain" crime is integrated before and after. The links in the chain are interrelated, but the links are independent. The completion of the behavior in front of the chain paves the way for the behavior in the back and helps the smooth implementation of the following links. Taking the financing of crimes against the state as an example, the act is generally closely related to other crimes against the state. The former act is the internal driving force of the latter act, and the latter act is the inevitable result of the former act. In order to reduce the occurrence of criminal acts endangering national security, the financing acts with greater legal interests at the front end of the criminal chain are defined as crimes; another example is the crime of transporting counterfeit currency, the act of transporting and the act of manufacturing, selling and buying counterfeit currency have formed a set of stylized criminal processes; another example is between the crime of money laundering and the crimes of drugs and underworld organizations. Money laundering is the downstream crime of these crimes and is the inevitable result, the existence of the crime of money-laundering will also breed the occurrence of upstream crimes; another example is the crime of rare and endangered wild animals, which has gradually formed a criminal chain of hunting, buying and selling, and the transportation behavior is essential to realize the criminal chain. If there is no transportation behavior, the purchase and sale behavior cannot be realized, and the hunting and killing behavior will become meaningless. There are many other crimes, and each crime link is related to other links. If there is no link, the whole crime will cease to exist. In general, the preceding behavior breeds the occurrence of the following behavior, while the latter behavior provides a broad market for the preceding behavior and also encourages the occurrence of the preceding behavior. The help link, but also before and after several acts run through, to promote the realization of the whole crime. Therefore, in the "chain" crime, each link plays an important role. Separately defining a certain link in the chain crime as a crime and promoting it as a positive offender is conducive to curbing the occurrence of crimes in other links.

 

(III) positive offending behavior from "auxiliary" to "leading" role

 

In the field of accomplice, helping behavior plays a facilitating role, relying on and adding to the behavior of the positive offender and producing the infringement of legal interests, and its effect and social harm are less than that of the positive offender. In the legislation of positive criminalization, although the act of helping is connected to other criminal acts, it is independent in itself and can be criminalized without relying on other acts. Helping behavior plays a leading role in the process of crime, determines the result of the whole crime, and helps behavior to have independent legal interest infringement. Taking the crime of helping information network criminal activities as an example, the object of help has changed from the "one-to-one" feature of traditional crime to the "one-to-many" feature. The unspecific nature of the object of help has infinitely expanded the occurrence of damage consequences, and made the law benefit infringement of help behavior tens of millions or hundreds of millions of times expanded, and the social harmfulness was gathered and strengthened, thus making it have independent law benefit infringement, even more than the offender. For example, the crime of providing intrusion and illegal control of computer information system programs and tools, the person who provides network system vulnerabilities and the person who writes Trojan horse software according to network system vulnerabilities are often personnel with different professional division of labor, and there is no criminal conspiracy between these personnel. The front and back behaviors are independent of each other, do not depend on each other, and do not establish accomplices. However, the front and back behaviors have huge legal interests and infringing, so on them, give punishment and avoid loopholes in punishment.

 

4. Summary

 

In the traditional criminal model, aiding offenders are generally treated as "accomplices" and are subject to lighter, mitigated or exempt penalties compared to the principal offender in sentencing. However, in the new form of crime, the independent legal interest of helping the offender in the joint crime is far greater than that of the positive offender, in order to adapt to the crime and punishment, to make it positive, to give the legal status of the positive offender, so the act of helping the positive offender as a legislative phenomenon, has a certain degree of rationality.

Key words:


Related News


Address: Floor 55-57, Jinan China Resources Center, 11111 Jingshi Road, Lixia District, Jinan City, Shandong Province